·
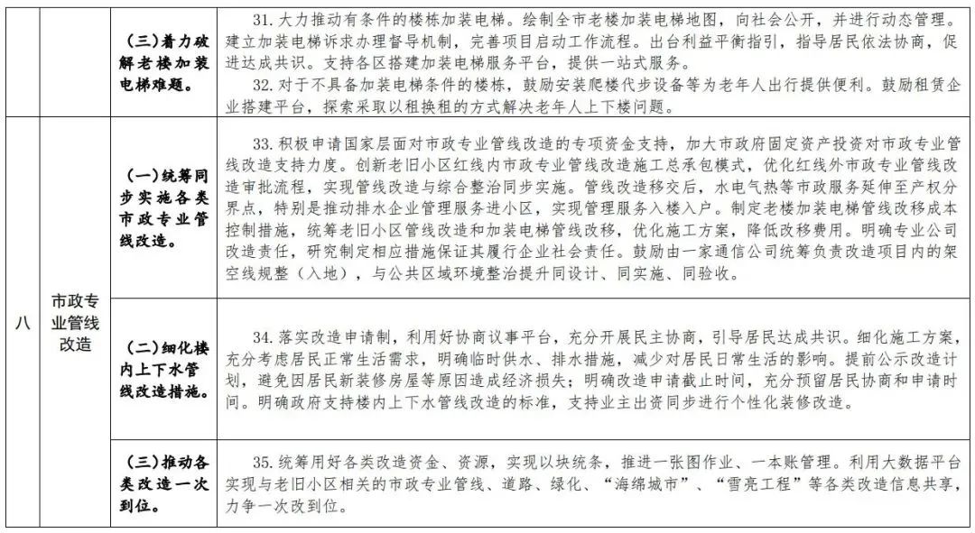
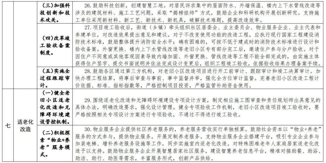
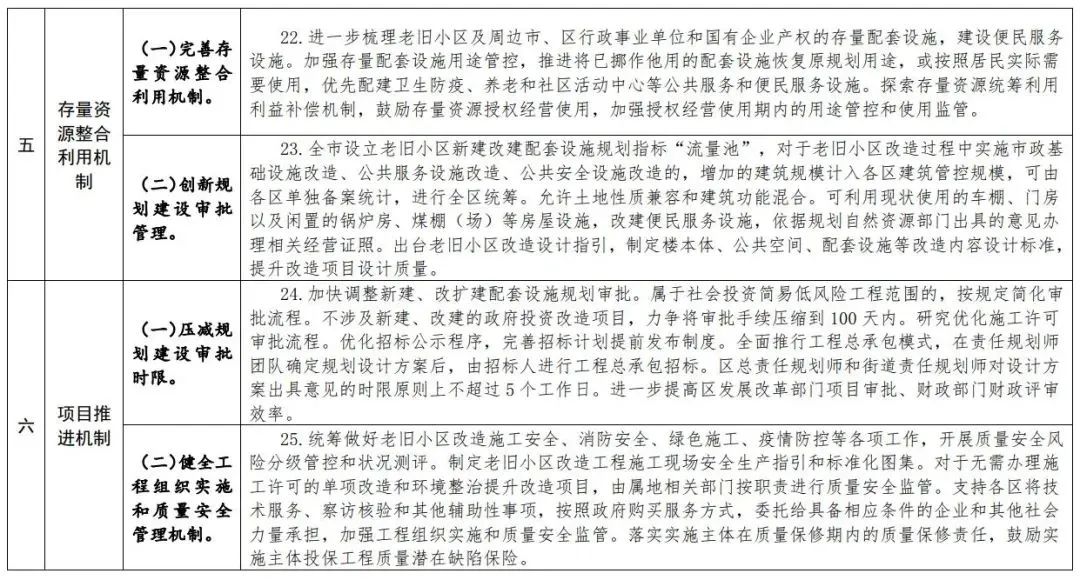
近日,北京市人民政府办公厅印发《老旧小区改造工作改革方案》,围绕城镇老旧小区改造工作统筹协调、项目生成、资金共担、多元参与、存量资源整合利用、改造项目推进、适老化改造、市政专业管线改造、小区长效管理等方面,提出一揽子改革举措,对破解城镇老旧小区改造难点堵点问题,探索存量住房更新改造可持续模式具有重要借鉴意义。住房和城乡建设部对北京市老旧小区改造工作改革方案中有关政策机制、具体做法进行了梳理分析,印发《城镇老旧小区改造可复制政策机制清单(第六批)》。
近日,北京市人民政府办公厅印发《老旧小区改造工作改革方案》,围绕城镇老旧小区改造工作统筹协调、项目生成、资金共担、多元参与、存量资源整合利用、改造项目推进、适老化改造、市政专业管线改造、小区长效管理等方面,提出一揽子改革举措,对破解城镇老旧小区改造难点堵点问题,探索存量住房更新改造可持续模式具有重要借鉴意义。住房和城乡建设部对北京市老旧小区改造工作改革方案中有关政策机制、具体做法进行了梳理分析,印发《城镇老旧小区改造可复制政策机制清单(第六批)》。