回到主页

2023北京工程管理科学高峰论坛会议通知(第一轮)

· 通知公告

北京工程管理科学学会由世界著名数学家华罗庚教授倡议于1980年7月26日成立并担任第一届名誉理事长。学会主要开展学术高峰论坛、课题研究、管理咨询、专业培训、标准编制、未来城市科学技术奖评选、产学研合作、对外交流等活动,组织工程管理科学领域专家学者,探索工程管理理论方法,推动工程管理实践创新。

近年来,由北京工程管理科学学会主办的“北京工程管理科学高峰论坛”已成为全国工程管理科学领域的盛会。为研究和促进工程管理科学高质量发展,学会定于2023年12月16日在北京建筑大学西城校区举办“2023北京工程管理科学高峰论坛”。本次会议将秉承务实与创新的理念和传统,为与会嘉宾和会员提供一个沟通与互鉴的平台,欢迎国内外的专家和专业人士积极参加。

 

会议主题

数字化智能建造 高质量转型发展

会议议题包括:

◆ 数字化工程管理与智能建造

◆ 数字化转型与高质量发展

◆ 重大工程智能建造实践经验

◆ 工程管理科学创新探索

◆ 数字化全过程工程咨询

◆ 智慧城市与城市更新

 

会议时间与地点

会议时间:2023年12月16日

会议地点:北京建筑大学西城校区教2楼第二阶梯教室

8:00-9:00 会议报到,北京建筑大学西城校区教2楼第二阶梯教室

9:00-12:00 开幕式、合影、大会报告

13:30-17:00 大会报告、颁发优秀论文奖、学会会员代表大会、闭幕式

 

三、会议主办单位

主办单位:北京工程管理科学学会

承办单位:北京建筑大学、北京建筑大学城市经济与管理学院

协办单位:北京建筑大学科学技术发展研究院、北京城建集团有限责任公司、北京建工集团有限责任公司、中国建筑第三工程局北京公司、瑞和安惠项目管理集团有限公司、北京清河水利建设集团有限公司、北京价值工程学会、广联达科技股份有限公司

支持单位:北京市建设工程招标投标和造价管理协会、中国优选法统筹法与经济数学研究会项目管理研究委员会、中国建设文化艺术协会产业文化与企业文化委员会、河北省项目管理协会、陕西省项目管理协会、《绿色建造与智能建筑》杂志

 

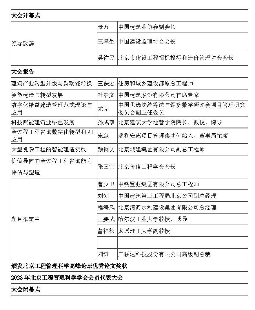
四、会议议程

Section image

报名方式

请参会人员扫码报名。

 

Section image

会务联系方式

周 春 13910637288

丛小密 13901042920

马世昌 13811952853

学会办公室电话:010-68322149

学会地址:北京市西城区展览馆路1号(北京建筑大学西城校区)